project goals
Understand the entire service – end to end across all touchpoints and departments. Redesign and improve the medical record and toolset used by nurses and doctors across the service journey.
Activities:
- Document and diagram the service journey across all stakeholders and departments
- Research – observe nurses in action, interview stakeholders across all departments
- Collaborate and work with the head medical practitioner to rethink and concept the patient record and practitioner toolset used to track patient prescriptions and tests

understanding the system
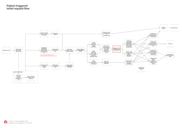
The service blueprint was developed through the process of auditing the consumer facing software, stakeholder interviews with pharmacists, doctors, nurses, customer support teams and internal engineering teams building parts of the tool set. A small amount of the journey is visible to the end patient with dozens of interactions and activities happening behind the scenes based on decisions the patient makes. The blueprint took several weeks to complete and was continually iterated after each round of interviews and observations. This was the first time the company had a complete picture of what was happening at each phase of a patient interaction.
understanding the workflows and pain points



User task flows were fleshed out for each section of the application, looking at the paths and decision points for each screen and all the possible options including error states and interconnected areas. Additionally, nudges and reminders were explicitly called out to make sure these were covered, as this was an area that showed up as a gap in the service blueprint.
wireframes to flesh out content, information design and interaction possibilities






The patient record, along with communication and messaging tools were the center of activity for the product. Medical staff needed to have up-to-date information, ideally combined with other medical information provided by the patient or their other doctors. Nursing staff and support staff needed to be able to chat in real time with patients to address prescription issues or test result communications or insurance issues. The wireframes explore a total redesign of the system bringing in improvements to interactions and flows observed with the staff, after multiple days onsite with them. The final set of revisions were created in collaboration with the head of the medical practice, informed by the research.
results
The service blueprint revealed the entire system to the engineering and design teams and allowed them greater insight into where they might pursue new features or improvements to the flows for interal stakeholders. It also revealed gaps in communication between the system and the patient.
The redesign of the main patient medical record came after brainstorming and ideation sessions with the teams, intense research and observation sessions with the nursing staff using the tools and collaborative working sessions with the head medical practitioner. The wireframes and annotations were handed over at the end of the engagement to be integrated into future workstreams.
team makeup
1 interaction designer – me
1 project lead
1 client engineering executive
Nursing staff, customer support staff, engineering team